[C14] Hỏi về thạch anh và cấp nguồn cho ChickenBoard

Cho em hỏi con thạch anh hàn thế nào ạ, cái miếng hình chữ nhật to có liên quan gì con thạch anh không hay cắm bình thường vô 2 lỗ ở dưới ạ.
Còn việc cấp nguồn cho Chicken Board thay vì dùng cáp USB hay Jack DC mình có thể nối trực tiếp chân VCC bên kit qua chân VCC của ChickenBoard được không ạ?
(Từ 1 thanh niên không đi được 2 buổi training)
 

Attachments

Chuckles

Thành Viên PIF
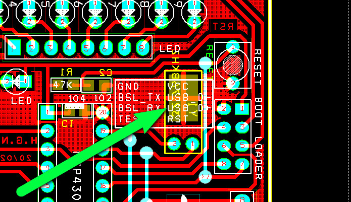
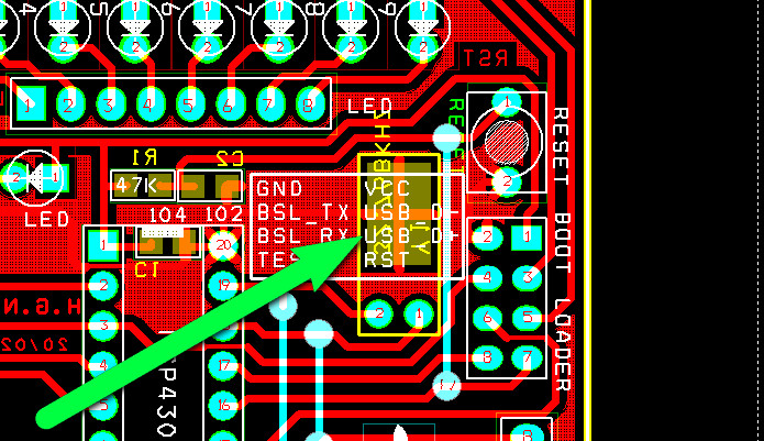
Cái pad vuông chỗ thạch anh là bạn hàn thân con thạch anh vào pad chữ nhật đó, còn 2 chân thì xuyên qua 2 lỗ mà hàn.
Còn câu thứ 2: dĩ nhiên là được, nhưng để an toàn thì nhớ 2 điều
1: đèn nguồn trên kit mà tắt thì rút ra ngay vì chạm rồi
2: chỉ cấp 1 nguồn 1 lúc, và nếu cấp 3v3 thì rút cái jump gần con 1117 đi
 

Kero064

Super Moderator
Cho em hỏi con thạch anh hàn thế nào ạ, cái miếng hình chữ nhật to có liên quan gì con thạch anh không hay cắm bình thường vô 2 lỗ ở dưới ạ.
Còn việc cấp nguồn cho Chicken Board thay vì dùng cáp USB hay Jack DC mình có thể nối trực tiếp chân VCC bên kit qua chân VCC của ChickenBoard được không ạ?
(Từ 1 thanh niên không đi được 2 buổi training)
Chào em, thường thì do chân thạch anh dạng đó khá mỏng, dễ đứt. Pad hình chữ nhật đó vừa có chức năng cố định thân thạch anh trong quá trình sử dụng ko bị bẻ qua bẻ lại nhiều -> chân không đứt... =))
Ngoài ra nó còn giúp tản nhiệt cho thạch anh qua mass -> ổn định hơn - do thạch anh thường bị ảnh hưởng bởi nhiệt độ (ở 1 số môi trường nhất định) :2cool_sexy_girl:
Vậy nên theo nguyên tắc em sẽ phải hàn như hình sau:

Hàn cái thân thạch anh xuống mass cần khá nhiều kỹ thuật (lần đầu ko dễ dàng đâu), cần 1 mỏ hàn đủ nóng và lượng chì vừa đủ -> ko là nó vừa ko dính còn tèm lem ra lung tung.

Về câu hỏi cắm cáp usb hay là cắm bus từ kit, thì trong quá trình test em muốn làm sao cho tiện thì làm. :6cool_boss:
Còn khi thi thì sẽ phải cắm từ nguồn usb, để xem thử là phần nguồn của em có đạt yêu cầu không. =))

Chúc em thành công. :1cool_byebye:
 
Top